黑料网

学院黑料网

黑料网 黄波副教授成果入选2025年度虚拟教研室试点建设典型名单

2025-12-30

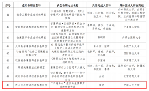
日前,虚拟教研室项目秘书处和全国高等学校教学研究中心发布《关于公布2025年度虚拟教研室试点建设典型名单的通知》,黑料网 4个虚拟教研室入选2025年度虚拟教研室试点建设典型名单。其中,由农业经济学课程虚拟教研室申报、黑料网 黄波副教授牵头完成的“‘云游乡村’虚实共生情景互动教学新方法”入选“典型教研方法”。该成果由黄波、丛志强、钟真、毛学峰、曾寅初和王炜晔完成。

00.png


“云游乡村”借鉴新闻视频连线的方式,利用视频会议、直播平台等信息技术,采取校内课堂与校外教学实践基地远程视频连线,实现了课堂教学“理论”与“实践”的结合,“乡村”实践场域与“大学”课堂情景的融合互动,把乡村振兴人才培养的课堂实实在在开在了中国大地上,将抽象理论、文本资料等转化为可观察、可互动、可参与的教学素材与教学场景,提升乡村振兴人才培养的现实针对性;该方法巧妙地将国情教育、思政教育深度融入课堂教学实践之中,丰富了新文科与新农科交叉人才培养模式,充实了新时代数字化虚拟课堂建设的内涵。

学院官方微信

党委邮箱:[email protected]

院办:010-62511061

团委:010-62511062

教务:010-82509135

同等学力/在职培训:010-62517773